Skip to main content
infrastructureSquad
View All
Search
Shelves
Books
Log in
Info
Content
CLC Technology Exceler...
Intro to Networking
Page Revisions
Revision #57 Changes
Intro to Networking
Slides:
Intro to Networking.pdf
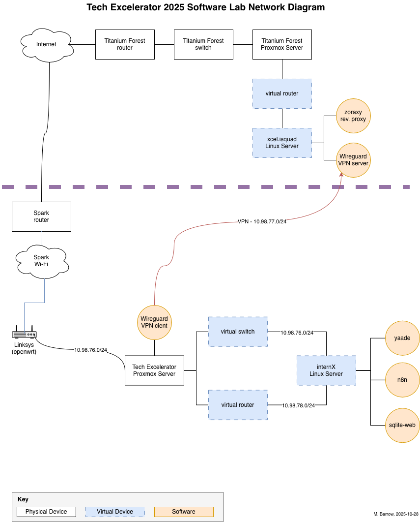
Network diagram of intern software lab
Back to top